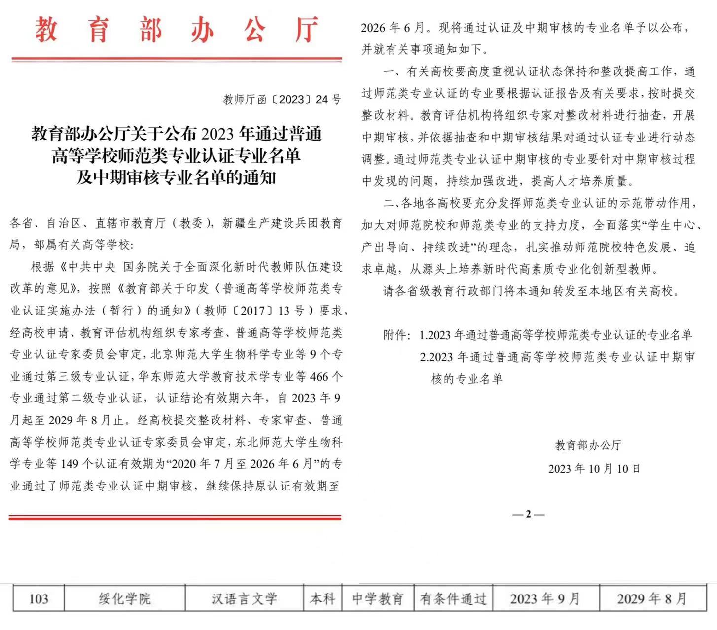
近日,教育部办公厅发布了《教育部办公厅关于公布2023 年通过普通高等学校师范类专业认证专业名单及中期审核专业名单的通知》(教师厅函〔2023〕24号),我校汉语言文学专业通过普通高等学校师范类专业认证。

师范类专业认证的目的是推动师范类专业注重内涵建设,聚焦师范生能力培养,改革培养体制机制,建立基于产出的持续改进质量保障机制和质量文化,不断提高人才培养质量。
汉语言文学专业是我校第一个通过师范类专业认证的专业。下一步,学校将与文学与传媒学院共同推进汉语言文学专业认证状态保持和整改提高工作,切实发挥好示范引领作用,全面推进我校专业认证进度。并充分发挥认证“以评促改”作用,保证认证专业在有效期内按照认证理念标准要求,全面落实面向产出的人才培养质量评价要求,形成持续质量改进机制,实现认证工作目标。
来源:高教研究与教学质量评估中心
撰稿:贾红
编辑:孙丽颖
校对:綦蔓宇
审核:刘鹏程
排版:大学生记者团 徐蕾